Pig E Bank - an Excel project
An American bank using data analytics to prevent money laundering. They also want to create a model that predicts why customers leave the bank.

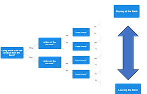
The top factors for leaving the bank appear to be:
​
-
Having only 1 product with the bank (which may lead to)
-
Not being active in the account
-
Women appear to have a higher risk to leave the bank compared to men
-
Those from Germany have a higher risk of leaving the bank, compared to those from France or Spain.
For a PowerPoint presentation, please click here.

The top factors for leaving the bank appear to be:
​
-
Consider launching a free introductory period to try other bank products to encourage their use.
-
Consider offering interest-free credit for a set amount for customers with good credit score, but lower income.
-
Consider waving off bank account fees(for a period) if customer’s behaviour indicates he/she may stay at the bank.